跳到主要內容區
:::
:::

基北區技優甄審入學

全名為「技藝技能優良學生甄審入學高級中等學校專業群科」,

必須有具體的技藝優良表現才能報名(例如:在技藝競賽中獲得佳作以上的名次)

或者修習技藝教育課程成績優良達PR70以上….等等。

 

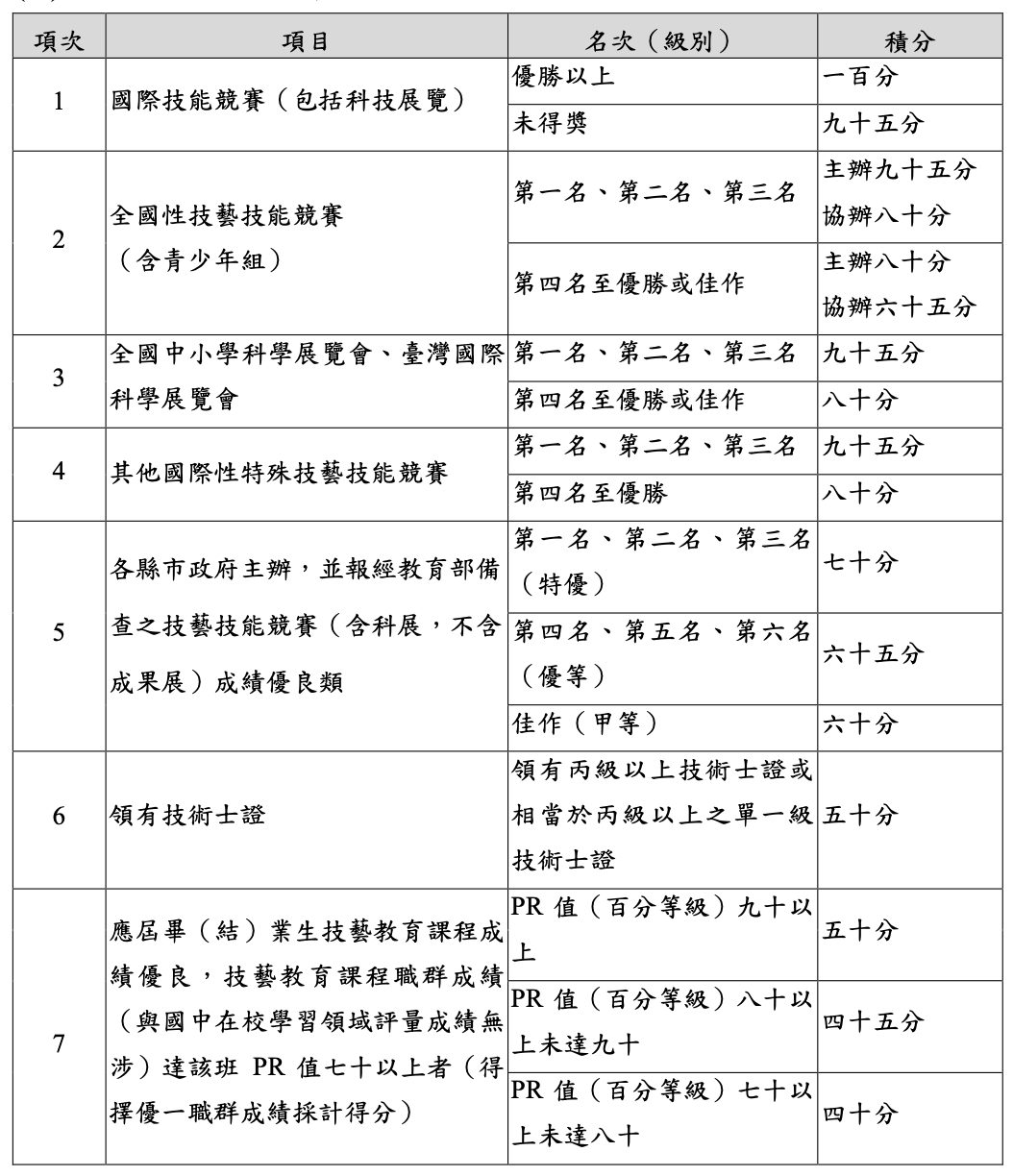
參加新北市技藝競賽得獎者,可得下表之積分,此入學方式不看會考成績,

競爭者為基北區具有下列七項積分之學生。

        基北區技優甄審入學之積分說明 

基北區技優甄審入學積分說明表

附錄:基北區技優甄審入學的積分審查說明,積分為技藝技能得分,同時兼有多項者,僅得擇優一項計算得分。

登入成功